[1] "DJI"
Contenido
Introducción
ARCH
GARCH
Extensiones del modelo GARCH: EGARCH y TGARCH
Distribuciones simétricas y asimétricas
Ejemplo 1
Los modelos ARMA (bajo el supuesto de estacionariedad) pueden ser representados por: \[X_t= \sum\limits_{i=0}^\infty \xi_i a_{t-i} = \sum\limits_{i=1}^\infty \xi_i a_{t-i} + a_{t}\]
Note que \(g(\cdot)=\sum\limits_{i=0}^\infty \xi_i a_{t-i}\) y \(h(\cdot)=1\) son lineales. Entonces, un modelo ARMA es lineal.
Ejemplo 2
Ejemplo 3
Ejemplo 4
\[g(a_{t-1},a_{t-2},...)=\sum\limits_{i=1}^\infty c_i a_{t-i}+\sum\limits_{i=1}^\infty \sum\limits_{j=1}^\infty b_{ij} a_{t-i} a_{t-j}+...,\] Es una expansión de Volterra, involucrando términos lineales, bilineales,… de las innovaciones.
Los modelos ARCH (AutoRegressive Conditional Heteroscedastic), o modelos autorregresivos con heteroscedasticidad condicional, fueron propuestos por Engle (1982).
Robert F. Engle recibió Premio Nobel de Economía por los análisis de ARCH para datos de series temporales económicos.
La idea básica del modelo es un proceso estacionario que tienen la variancia marginal constante, pero la variancia condicionada a sus valores pasados no lo es.
Estos procesos fueron propuestos para explicar ciertas propiedades que no pueden ser explicados por los modelos ARIMA y que son muy frecuentes en datos financieros y ambiantales de alta frecuencia (datos diarios, horarios, etc.).
\[r_t=\frac{X_t-X_{t-1}}{X_{t-1}}\]
\[X_t=(1+r_t)X_{t-1}\] \[\Rightarrow \ln X_t=\ln (1+r_t)+ \ln X_{t-1}\] \[\Rightarrow \nabla \ln X_t = \ln X_t - \ln X_{t-1}=\ln (1+r_t) \approx r_t,\] si \(r_t\) son cambios porcentuales pequeños.
Nota
\[f(x) \approx f(a) + f'(a) (x-a) + \frac{f''(a)}{2!}(x-a)^2 + ...+ \frac{f^{(n)}(a)}{n!}(x-a)^n\]
De esta forma, \[\nabla \ln X_t = \ln X_t - \ln X_{t-1}=\ln (1+r_t) = f(r_t) \approx r_t,\]
A partir de aquí, llamamos \(r_t\) o \(\nabla \ln X_t\) como retornos.
En finanzas, la variancia condicional del retorno financiero de una cartera es una medida de riesgo de una cartera (Value at Risk - VAR).
En un mercado eficiente, el retorno esperado debería ser cero, y así debería comportarse como un proceso de ruido blanco.
[1] "DJI"
[,1] [,2] [,3] [,4] [,5] [,6] [,7] [,8] [,9] [,10] [,11] [,12] [,13]
ACF 0.02 -0.07 0.05 -0.03 -0.02 -0.03 0.04 -0.11 0.01 0.01 0.00 -0.02 -0.04
PACF 0.02 -0.08 0.05 -0.04 -0.01 -0.04 0.04 -0.12 0.03 -0.02 0.02 -0.03 -0.03
[,14] [,15] [,16] [,17] [,18] [,19] [,20] [,21] [,22] [,23] [,24] [,25]
ACF -0.12 -0.01 0.04 0.09 0.05 -0.04 -0.05 0.05 0.10 0.02 -0.14 0.02
PACF -0.14 0.01 0.01 0.11 0.03 -0.03 -0.07 0.06 0.07 0.04 -0.15 0.04
[,26] [,27] [,28] [,29] [,30] [,31] [,32] [,33]
ACF 0.06 -0.01 0.03 0.03 0.01 -0.14 0.05 0.08
PACF 0.04 0.02 -0.01 0.04 0.03 -0.10 0.04 0.07
Series: r
ARIMA(1,0,1) with non-zero mean
Coefficients:
ar1 ma1 mean
-0.8613 0.9456 3e-04
s.e. 0.0418 0.0259 4e-04
sigma^2 = 7.121e-05: log likelihood = 1679.38
AIC=-3350.76 AICc=-3350.68 BIC=-3333.9
Training set error measures:
ME RMSE MAE MPE MAPE MASE
Training set 1.210921e-05 0.008413378 0.005502822 98.24685 154.1698 0.7121837
ACF1
Training set -0.03847749
Contenido
Introducción
ARCH
GARCH
Extensiones del modelo GARCH: EGARCH y TGARCH
Distribuciones simétricas y asimétricas
\[X_t=\sqrt{h_t} \epsilon_t\] \[h_t= \alpha_0 +\alpha_1 X_{t-1}^2\] en donde \(\epsilon_t\) es ruido blanco gaussiano estándar, i.e. \(\epsilon_t \overset{iid}{\sim} N(0,1)\), y \(\alpha_0>0,\alpha_1 \geq 0\).
\[X_t|X_{t-1} \sim N(0,\alpha_0 +\alpha_1 X_{t-1}^2)\]
Recordatorio: las propiedades de la esperanza y variancia condicional.
\[E[Y]=E[E(Y|X)]~~y~~Var[Y]=E[Var(Y|X)]+Var[E(Y|X)]\]
Defina \(\mathcal{F}_s= \left\lbrace X_{s},X_{s-1},... \right\rbrace\) como la información disponible hasta el período \(s\). Podemos calcular la media, variancia y autocorrelación incondicional de la serie:
Propiedades:
Si el proceso es estacionario, entonces para todo \(t\), \(E(X_{t}^2)=E(X_{t-1}^2)=Var(X_t)\) \[\Rightarrow Var(X_t)=\frac{\alpha_0}{1-\alpha_1}\] con \(0 \leq \alpha_1<1\).
\(=E\left\lbrace E \left[ X_{t+k}X_t| \mathcal{F}_{t+k-1} \right] \right\rbrace=E\left\lbrace X_t~ E \left[ X_{t+k}| \mathcal{F}_{t+k-1} \right] \right\rbrace\)
\(= E\left\lbrace X_t~ E \left[ \sqrt{h_{t+k}}\epsilon_{t+k}| \mathcal{F}_{t+k-1} \right] \right\rbrace=0\)
Por lo tanto, \(\gamma_X(k)=0, k \geq 1\). En otras palabras, \(X_t\) es una secuencia de variables aleatorias no correlacionadas (ruido blanco) con variancia \(\frac{\alpha_0}{1-\alpha_1}\).
Simulación de ARCH(1) con \(\alpha_0=0.01\), \(\alpha_1=0.8\)
Si elevamos al cuadrado la serie simulada \(X_t\).
\[X_t=\sqrt{h_t} \epsilon_t\] \[h_t= \alpha_0 +\alpha_1 X_{t-1}^2+\alpha_2 X_{t-2}^2+...+\alpha_r X_{t-r}^2\] en donde \(\epsilon_t\) es ruido blanco gaussiano estándar, i.e. \(\epsilon_t \sim i.i.d. N(0,1)\), y \(\alpha_0 >0\) y \(\alpha_i \geq 0,i=1,...,r\).
Simulación de ARCH(2) con \(\alpha_0=0.01\), \(\alpha_1=0.2\), \(\alpha_2=0.4\)
Si elevamos al cuadrado la serie simulada \(X_t\).
Contenido
Introducción
ARCH
GARCH
Extensiones del modelo GARCH: EGARCH y TGARCH
Distribuciones simétricas y asimétricas
El Modelo GARCH(1,1) es definido por:
\[X_t=\sqrt{h_t} \epsilon_t\] \[h_t= \alpha_0 + \alpha_1 X_{t-1}^2 + \beta_1 h_{t-1}\]
con \(\epsilon_t \sim i.i.d. N(0,1)\), \(\alpha_0 >0\), \(\alpha_1 \geq 0\), \(\beta_1 \geq 0\) y \(\alpha_1+\beta_1 < 1\).
Simulación de GARCH(1,1) con \(\alpha_0=0.01\), \(\alpha_1=0.2\), \(\beta_2=0.4\)


Si elevamos al cuadrado la serie simulada \(X_t\).


Series: r
ARIMA(1,0,1) with non-zero mean
Coefficients:
ar1 ma1 mean
-0.8613 0.9456 3e-04
s.e. 0.0418 0.0259 4e-04
sigma^2 = 7.121e-05: log likelihood = 1679.38
AIC=-3350.76 AICc=-3350.68 BIC=-3333.9
Training set error measures:
ME RMSE MAE MPE MAPE MASE
Training set 1.210921e-05 0.008413378 0.005502822 98.24685 154.1698 0.7121837
ACF1
Training set -0.03847749
Estimate Std. Error t value Pr(>|t|)
mu 1.500179e-03 6.579730e-04 2.280001 2.260763e-02
ar1 -5.868758e-01 5.305396e-01 -1.106187 2.686458e-01
ma1 5.889133e-01 5.449086e-01 1.080756 2.798056e-01
omega 1.737066e-06 7.635410e-07 2.275013 2.290513e-02
alpha1 1.598314e-01 4.003845e-02 3.991948 6.553261e-05
beta1 8.280899e-01 4.305972e-02 19.231194 0.000000e+00
El Modelo ARMA(1,1)+GARCH(1,1):
\[r_t= 0.0015 -0.59 r_{t-1} + \varepsilon_t + 0.59 \varepsilon_{t-1}\] \[\varepsilon_t=\sqrt{h_t} \epsilon_t\] \[h_t= 0.0000017 + 0.16 \varepsilon_{t-1}^2 + 0.83 h_{t-1}\]
Estimate Std. Error t value Pr(>|t|)
mu 0.0015 0.0007 2.2800 0.0226
ar1 -0.5869 0.5305 -1.1062 0.2686
ma1 0.5889 0.5449 1.0808 0.2798
omega 0.0000 0.0000 2.2750 0.0229
alpha1 0.1598 0.0400 3.9919 0.0001
beta1 0.8281 0.0431 19.2312 0.0000
Estimate Std. Error t value Pr(>|t|)
mu 0.0010 0.0003 3.6563 0.0003
omega 0.0000 0.0000 2.2971 0.0216
alpha1 0.1594 0.0397 4.0151 0.0001
beta1 0.8285 0.0426 19.4699 0.0000
El Modelo GARCH(r,s) es definido por:
\[X_t=\sqrt{h_t} \epsilon_t\] \[h_t= \alpha_0 + \sum_{i=1}^r \alpha_i X_{t-i}^2 + \sum_{j=1}^s \beta_j h_{t-j}\] \[= \alpha_0 +\alpha_1 X_{t-1}^2+\alpha_2 X_{t-2}^2+...+\alpha_r X_{t-r}^2\] \[+\beta_1 h_{t-1}+...+\beta_s h_{t-s}\] en donde \(\epsilon_t \sim i.i.d. N(0,1)\), \(\alpha_0 >0\), \(\alpha_i \geq 0\), \(\beta_j \geq 0\) y \(\sum\limits_{i=1}^q (\alpha_i+\beta_i) < 1, q=max(r,s)\).
Contenido
Introducción
ARCH
GARCH
Extensiones del modelo GARCH: EGARCH y TGARCH
Distribuciones simétricas y asimétricas
Son modelos heteroscedásticos condicionales que tratan a la asimetría de la serie.
Ejemplo: promedio diario industrial Dow Jone
\[X_t=\sqrt{h_t} \epsilon_t\] \[\ln (h_t)= \alpha_0 + \alpha_1 g(\epsilon_{t-1}) + \beta_1 \ln (h_{t-1})\] donde \(\epsilon_t\) son i.i.d. con media zero y \(g(\cdot)\) es llamada la curva de impacto de información dada por: \[g(\epsilon_t)=\theta \epsilon_t + \gamma \left[ |\epsilon_t|-E(|\epsilon_t|) \right]\] y \(\theta\) y \(\gamma\) son parámetros reales.
\[g(\epsilon_t)=\left\lbrace \begin{aligned} (\theta + \gamma) \epsilon_t - \gamma E(|\epsilon_t|) & & \text{si}~ \epsilon_t \geq 0 \\ (\theta - \gamma) \epsilon_t - \gamma E(|\epsilon_t|) & & \text{si}~ \epsilon_t < 0 \end{aligned} \right.\]
De esta forma, esperamos que los retornos negativos tengan más impacto en la volatilidad, cuando \(\gamma<0\).
Esta asimetría permite que la volatilidad responde más rápidamente a retornos negativos que los positivos.
De forma general, un EGARCH(m,n) es:
\[X_t=\sqrt{h_t} \epsilon_t\] \[\ln (h_t)= \alpha_0 + \frac{1+\beta_1 B + ...+ \beta_{n-1} B^{n-1}}{1-\alpha_1 B - ...- \alpha_m B^m} g(\epsilon_{t-1})\] donde los operadores en \(B\) tienen raíces fuera del círculo unitario.
\[\ln (h_t)= \alpha_0 + \frac{1}{1-\alpha_1 B} g(\epsilon_{t-1})\] \[(1-\alpha_1 B) \ln (h_t)= (1-\alpha_1) \alpha_0 + g(\epsilon_{t-1})\]
\[g(\epsilon_t)=\left\lbrace \begin{aligned} (\theta + \gamma) \epsilon_t - \gamma E(|\epsilon_t|) & & \text{si}~ \epsilon_t \geq 0 \\ (\theta - \gamma) \epsilon_t - \gamma E(|\epsilon_t|) & & \text{si}~ \epsilon_t < 0 \end{aligned} \right.\]
Esta clase de modelo también permite agregar un efecto de asimetría entre los retornos positivos y negativos.
Un modelo TGARCH(m,n) asume la siguiente forma:
\[X_t=\sqrt{h_t} \epsilon_t\] \[h_t= \alpha_0 + \sum_{i=1}^n (\alpha_i + \gamma_i I_{\left\lbrace X_{t-i}<0\right\rbrace }) X^2_{t-i} + \sum_{j=1}^m \beta_j h_{t-j}\] donde \(I_{\left\lbrace X_s<0\right\rbrace}\) es una función indicadora, i.e.
\[I_{\left\lbrace X_s<0\right\rbrace}= \left\lbrace \begin{aligned} 1 & & \text{si}~ X_s<0 \\ 0 & & \text{si}~ X_s>0 \\ \end{aligned} \right.\]
\[X_t=\sqrt{h_t} \epsilon_t\] \[h_t= \alpha_0 + (\alpha_1 + \gamma_1 I_{\left\lbrace \epsilon_{t-1}<0\right\rbrace }) \epsilon^2_{t-1} + \beta_1 h_{t-1}\] donde \(I_{\epsilon_s>0}\) es una función indicadora, i.e.
\[I_{\left\lbrace\epsilon_s>0\right\rbrace}= \left\lbrace \begin{aligned} 1 & & \text{si}~ \epsilon_s<0~~~ \text{(mala noticia)} \\ 0 & & \text{si}~ \epsilon_s>0~~~ \text{(buena noticia)} \\ \end{aligned} \right.\]
Si \(\gamma \neq 0\), hay un impacto de información asimétrica.
Si \(\gamma > 0\), mala noticia tiene un impacto mayor.
Contenido
Introducción
ARCH
GARCH
Extensiones del modelo GARCH: EGARCH y TGARCH
Distribuciones simétricas y asimétricas
La mayoría de los modelos suponen distribución simétrica de las innovaciones (normal, t-student, etc.).
Si una distribución \(X\) es simétrica alrededor de cero, entonces su función de densidad satisface \[f(x)=f(-x)\]
En la práctica es común enfrentar situaciones en donde los datos presentan asimetría. Por ejemplo, más impacto en los retornos negativos que los positivos, etc.
La idea es incorporar asimetría a una distribución simétrica que ya es conocida.
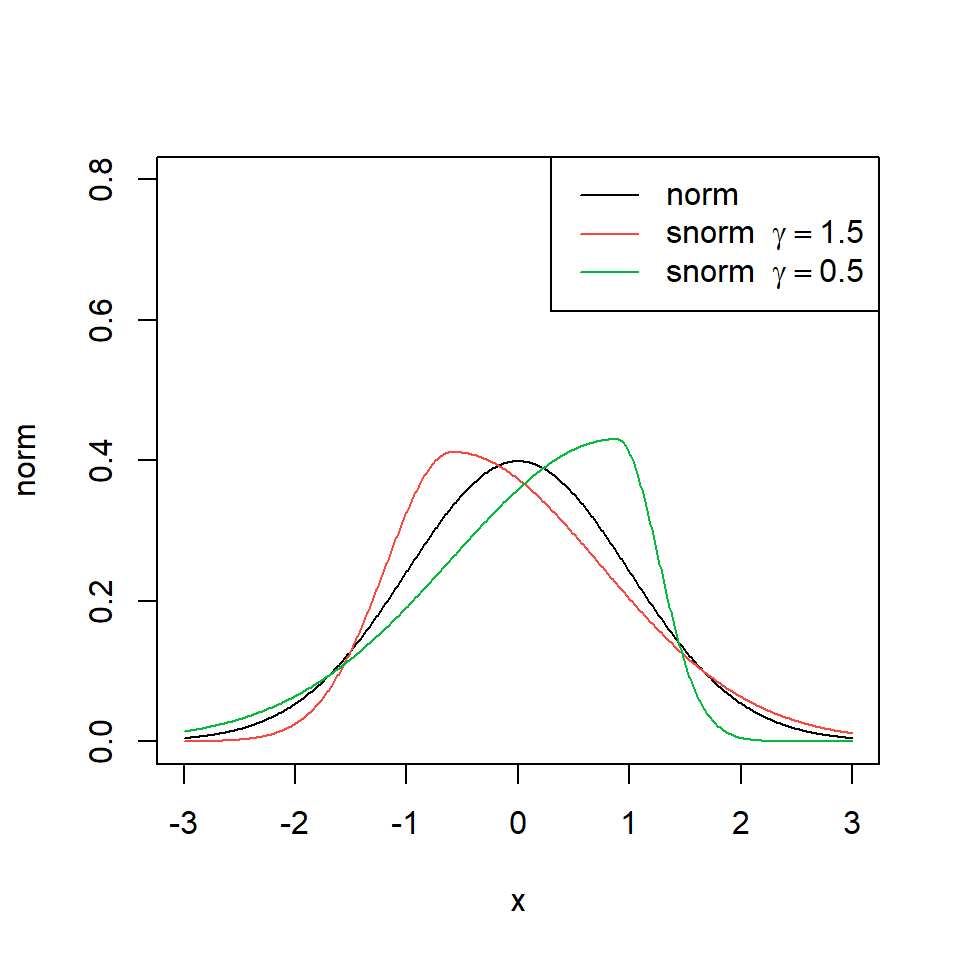
Sea \(f(x)\) la función de densidad simétrica de una variable aleatoria y \(\gamma \in (0,\infty)\).
La clase de distribuciones asimétricas generadas a partir de \(f(x)\) se define como: \[p(x|\gamma) =\frac{2}{\gamma+\frac{1}{\gamma}} \left[ f\left(\frac{x}{\gamma}\right) I_{[0,\infty)}(x) + f(\gamma x) I_{(-\infty,0]}(x) \right]\]
La idea es introducir factores de escala inversa tanto en el lado positivo como el negativo del dominio.
La moda sigue siendo cero y \(p(x|\gamma)\) es asimétrica cuando \(\gamma \neq 1\).
Entre las más conocidas son:
\[f(x)=\frac{1}{\sqrt{2 \pi}}e^{\frac{-1}{2}x^2},~~x \in \mathbb{R}\]
x <- seq(-3,3,0.01)
norm <- dnorm(x, mean = 0, sd = 1, log = FALSE)
snorm.p <- dsnorm(x, mean = 0, sd = 1, xi = 1.5, log = FALSE)
snorm.n <- dsnorm(x, mean = 0, sd = 1, xi = 0.5, log = FALSE)
plot(x,norm,type="l",col=1,ylim=c(0,0.8))
points(x,snorm.p,type="l",col=2)
points(x,snorm.n,type="l",col=3)
legenda=c("norm",TeX(r'(snorm $\gamma = 1.5$)'),TeX(r'(snorm $\gamma = 0.5$)'))
legend("topright",legenda ,col=c(1,2,3),lty=c(1))
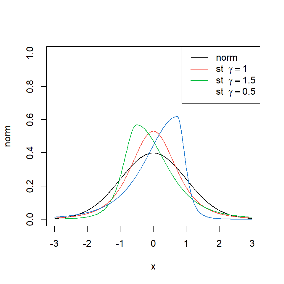
\[f(t)=\frac{\Gamma(\frac{\nu+1}{2})}{\Gamma(\sqrt{\nu \pi}\frac{\nu}{2})}\left( 1+\frac{t^2}{\nu}\right)^{-(\nu+1)/2},\]
y \(t \in \mathbb{R}\)
x <- seq(-3,3,0.01)
norm <- dnorm(x, mean = 0, sd = 1, log = FALSE)
std <- dsstd(x, mean = 0, sd = 1, nu = 4, xi = 1, log = FALSE)
sstd.p <- dsstd(x, mean = 0, sd = 1, nu = 4, xi = 1.5, log = FALSE)
sstd.n <- dsstd(x, mean = 0, sd = 1, nu = 4, xi = 0.5, log = FALSE)
plot(x,norm,type="l",col=1,ylim=c(0,1))
points(x,std,type="l",col=2)
points(x,sstd.p,type="l",col=3)
points(x,sstd.n,type="l",col=4)
legenda=c("norm",TeX(r'(st $\gamma = 1$)'),TeX(r'(st $\gamma = 1.5$)'),TeX(r'(st $\gamma = 0.5$)'))
legend("topright",legenda ,col=c(1,2,3,4),lty=c(1))
\[f(x)=\frac{\beta}{2 \alpha \Gamma\left(\frac{1}{\beta}\right)}e^{\left( \frac{|x-\mu|}{\alpha}\right)^\beta}, x \in \mathbb{R}\] con parámetro de locación \(\mu \in \mathbb{R}\), escala \(\alpha >0\) y forma \(\beta >0\).
x <- seq(-3,3,0.01)
norm <- dnorm(x, mean = 0, sd = 1, log = FALSE)
sged <- dsged(x, mean = 0, sd = 1, nu = 3, xi = 1, log = FALSE)
sged.p <- dsged(x, mean = 0, sd = 1, nu = 3, xi = 1.5, log = FALSE)
sged.n <- dsged(x, mean = 0, sd = 1, nu = 3, xi = 0.5, log = FALSE)
plot(x,norm,type="l",col=1,ylim=c(0,0.6))
points(x,sged,type="l",col=2)
points(x,sged.p,type="l",col=3)
points(x,sged.n,type="l",col=4)
legenda=c("norm",TeX(r'(sged $\gamma = 1$)'),TeX(r'(sged $\gamma = 1.5$)'),TeX(r'(sged $\gamma = 0.5$)'))
legend("topright",legenda ,col=c(1,2,3,4),lty=c(1))
Para replicar los ejemplos de esta presentación, necesitan estos paquetes: