Introducción1

XS3310 Teoría Estadística - I Semestre 2025

Aspectos importantes

Hasta ahora en la carrera de Estadística:

¿Qué vimos en modelos probabilísticos discretos y contínuos?

https://seeing-theory.brown.edu

https://www.acsu.buffalo.edu/~adamcunn/probability/probability.html

Hasta ahora en la carrera de Estadística:

En medio del auge de ciencia de datos, datos grandes, y tantas puertas que la tecnología nos ha abierto.

Ciencia de Datos vs Estadística.

¿Para qué necesitamos Teoría Estadística?

¿Para qué necesitamos Teoría Estadística?

  • Necesitamos entender el porqué los resultados teóricos funcionan.

  • Por ejemplo, si tomamos el promedio de un conjunto de dato,

    • ¿Es el mejor estimador que podemos generar?
    • ¿Qué significa mejor?
    • ¿Puedo probar que efectivamente es el mejor?

Conceptos importantes de la Inferencia Estadística

  • Variable aleatoria (v.a.)

  • Muestra aleatoria (m.a.)

  • Parámetro

  • Estadístico

  • Estimador

  • Modelos estadísticos y familias de modelos

  • Estadística paramétrica y no paramétrica

  • Modos de convergencia

  • Ley de los grandes números

  • Teorema del límite central

  • Estadísticos de orden

Variable Aleatoria

Una variable aleatoria (v.a.) \({\displaystyle X}\) es una función real definida en el espacio de probabilidad \({\displaystyle (\Omega ,{\mathcal {A}},P)}\), asociado a un experimento aleatorio. \[X:\Omega \to \mathbb{R}.\]

V.A. discreta

  • Una variable aleatoria \(Y\) se dice que es discreta si puede tomar un número finito o contablemente infinito de valores distintos.
  • La probabilidad de que \(Y\) tome el valor \(y\) es \(P(Y=y)\).
  • Generalmente se representa por medio de tabla o fórmula.
  • Teorema:
    1. \(0 \leq p(y) \leq 1\) para toda \(y\).
    2. \(\sum\limits_{y} p(y)=1\).

Variable Aleatoria

  • Denote con \(Y\) cualquier variable aleatoria. La función de distribución de \(Y\), denotada por \(F(y)\), es tal que \(F(y)=P(Y \leq y)\) para \(-\infty<y<\infty\).

  • Propiedades de una función de distribución: Si \(F(y)\) es una función de distribución, entonces

    1. \(F(-\infty) \equiv \lim\limits _{y \rightarrow-\infty} F(y)=0\).
    2. \(F(\infty) \equiv \lim\limits _{y \rightarrow \infty} F(y)=1\).
    3. \(F(y)\) es una función no decreciente de \(y\). [Si \(y_1\) y \(y_2\) son cualesquiera valores de manera que \(y_1<y_2\), entonces \(F\left(y_1\right) \leq F\left(y_2\right)\).]
  • Valor esperado \[\mu=E(Y)=\sum\limits_y y \cdot p(y).\]

  • Variancia \[Var(Y)=E\left[(Y-\mu)^2\right]=\sum\limits_y (y-\mu)^2\cdot p(y).\]

Variable Aleatoria

Ejemplo con la distribución binomial

Recuerden que la distribución binomial tiene la siguiente función de probabilidad:

\[p(y)= \begin{cases} \left(\begin{array}{l} n \\ y\end{array}\right) p^y q^{n-y}, \quad y=0,1,2, \ldots, n \text { y } 0 \leq p \leq 1, \\ 0 \quad \text{en otros casos.} \end{cases}\]

  1. Usando \(n=3\) y \(p=0.4\), obtenga y grafique la función de probabilidad y la función de distribución.
  2. Calcule su esperanza y variancia.

Variable Aleatoria

Ejemplo con la distribución binomial

x = c(0,1,2,3)
prob = dbinom(x, size =3, prob=0.4)
acum = pbinom(x, size =3, prob=0.4)
cbind(x,prob,acum)
     x  prob  acum
[1,] 0 0.216 0.216
[2,] 1 0.432 0.648
[3,] 2 0.288 0.936
[4,] 3 0.064 1.000
esperanza = sum(x*prob)
esperanza
[1] 1.2
variancia = sum((x-esperanza)^2*prob)
variancia
[1] 0.72

Recuerde que demostraron las fórmulas:

\[E(X)=np = 3\cdot 0.4 = 1.2\] \[Var(X)=npq = 3\cdot 0.4 \cdot 0.6 = 0.72\]

Variable Aleatoria

V.A. continua

  • Una variable aleatoria \(Y\) con función de de distribución \(F(y)\) se dice que es continua si \(F(y)\) es continua, para \(-\infty<y<\infty\).

  • Se puede deducir que \(P(Y=y)=0\).

  • Sea \(F(y)\) la función de distribución para una variable aleatoria continua \(Y\). Entonces \(f(y)\), dada por \[f(y)=\frac{d F(y)}{d y}=F^{\prime}(y)\] siempre que exista la derivada, se denomina función de densidad de probabilidad para la variable aleatoria \(Y\).

  • Inversamente, se deduce \[F(y)=\int_{-\infty}^y f(t) d t.\]

Variable Aleatoria

  • Propiedades: Si \(f(y)\) es una función de densidad para una variable aleatoria continua, entonces
    1. \(f(y) \geq 0\) para toda \(y,-\infty<y<\infty\).
    2. \(\int_{-\infty}^{\infty} f(y) d y=1\).
  • Valor esperado

\[\mu=E(Y)=\int\limits_{-\infty}^{\infty} y \cdot f(y) dy\]

  • Variancia

\[Var(Y)=E\left[(Y-\mu)^2\right]=\int\limits_{-\infty}^{\infty} (y-\mu)^2 f(y) dy.\]

Variable Aleatoria

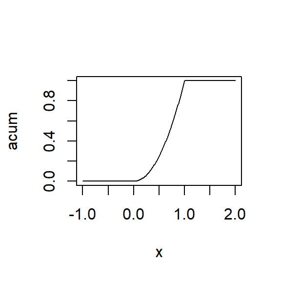
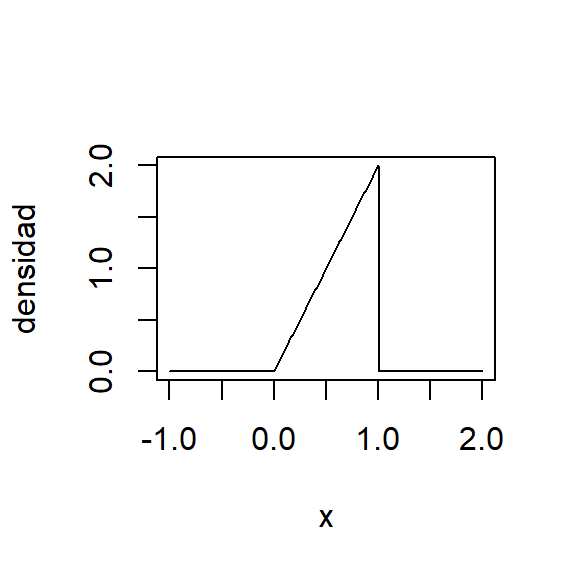
Ejemplo con la distribución beta

Suponga que \(Y\) tiene una distribución beta con parámetros \(\alpha>0\) y \(\beta>0\), es decir \[f(y)= \begin{cases}\frac{y^{\alpha-1}(1-y)^{\beta-1}}{B(\alpha, \beta)}, & 0 \leq y \leq 1 \\ 0, & \text { otro caso}\end{cases}\]

donde \[ B(\alpha, \beta)=\int_0^1 y^{\alpha-1}(1-y)^{\beta-1} d y=\frac{\Gamma(\alpha) \Gamma(\beta)}{\Gamma(\alpha+\beta)} . \]

  1. Usando \(\alpha=2\) y \(\beta=1\), obtenga y grafique la función de densidad y la función de distribución.
  2. Obtenga su esperanza y variancia.

Variable Aleatoria

Ejemplo con la distribución beta

x = seq(-1,2,0.01)
densidad = dbeta(x, shape1 =2, shape2=1)
plot(x,densidad,type="l")

acum = pbeta(x, shape1 =2, shape2=1)
plot(x,acum,type="l")

Recuerde que demostraron las fórmulas: \(E(X)=\frac{\alpha}{\alpha + \beta} = \frac{2}{3},~~~Var(X)=\frac{\alpha \beta}{(\alpha + \beta)^2 (\alpha + \beta + 1)} = \frac{2}{3^2 4}=\frac{1}{18}.\)

Tarea: Compruebe la esperanza y la variancia usando las integrales.

Conceptos importantes de la Inferencia Estadística

  • Muestra aleatoria (m.a.)

Sean \(X_{1}, X_{2}, ... , X_{n}\) un conjunto de \(n\) variables aleatorias (v.a.) independientes e idénticamente distribuidas; este conjunto se denomina muestra aleatoria de una población infinita.

  • Parámetro

Es una característica de la población. Algunos parámetros de interés podría ser la media, varianza o la proporción en una población.

  • Estadístico

Es una función de la muestra aleatoria, \(T=f\left(X_{1}, X_{2}, ... , X_{n}\right)\). Un estadístico es a su vez una variable aleatoria y como tal tiene su propia distribución, denominada distribución muestral, con sus parámetros correspondientes.

Conceptos importantes de la Inferencia Estadística

  • Estimador

Cuando un estadístico, llámese \(\hat{\theta}\), se utiliza para aproximar el valor de un parámetro \(\theta\), entonces se acostumbra llamar a ese estadístico con el nombre de estimador.

Notación: \(\theta\) parámetro a estimar y \(\hat{\theta}\) es el estimador de \(\theta\).

Ejemplo:

  • \(\bar{X}\) es un estimador de \(\mu\)
  • \(S^2\) es un estimador de \(\sigma^2\)
  • \(\hat{p}\) es un estimador de \(p\)
  • \(\hat{\theta}_1=\frac{X_1+X_n}{2}\) es un estimador de \(\mu\)
  • \(\hat{\theta}_2=\frac{X_{(1)}+X_{(n)}}{2}\) es un estimador de \(\mu\)
  • ¿Cuál es la diferencia entre \(\hat{\theta}_1\) y \(\hat{\theta}_2\)?